拓尔微TMI8180A专为智能家居打造,是一款集成电流检测功能的H桥电机驱动器,支持工作电压4.5V-37V,峰值电流3.8A,适用于扫地机器人、电动窗帘、打印机、扫描仪和智能仪表等。
智能扫地机器人正在改变人们的生活习惯,相比传统的打扫方式,扫地机器人堪称“解放双手的神器”,即使无人在家也可以按照设置的时间和扫地模式进行自动打扫。随着技术的创新和市场需求的增加,扫地机器人也在不断向智能化、集成度高等方向发展,而这些都需要通过高集成度的芯片来实现。

拓尔微TMI8180A专为智能家居打造,是一款集成电流检测功能的H桥电机驱动器,支持工作电压4.5V-37V,峰值电流3.8A,适用于扫地机器人、电动窗帘、打印机、扫描仪和智能仪表等。
内建电流检测功能,简化设计
TMI8180A内建电流检测功能,简化外围电路设计,PCB面积缩小,无需外部功率电阻即可实现精确电流采样。对于常规直流有刷电机驱动的电流采样方案是需要通过串联功率电阻进行采样,为了提高采样精度还需增加运算放大器,而TMI8180A只需在IPROPI脚和GND之间串联普通的1%电阻即可实现精确电流采样。
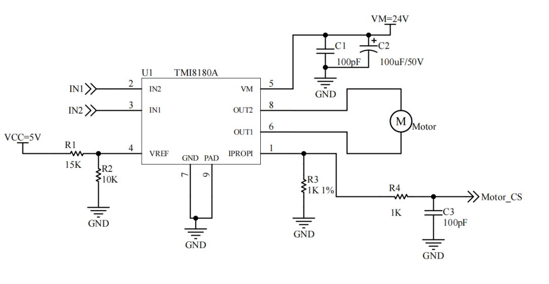
TMI8180A应用原理图
通过RIPROPI将IPROPI引脚流出的比例电流转换为电压,实现对负载电流的实时检测。IPROPI电压实时跟随输出电流,及时检测输出电机状态。
内置多种保护功能,提高可靠性
TMI8180A内部集成OCP、UVLO、TSD多种保护功能,在应用中不易失效更加可靠,且电路简单进一步降低故障率,提高系统可靠性。
产品特点:
工作电压范围:4.5-37V
·持续带载能力:2A
·支持1.8V、3.3V、5V逻辑输入
·超低功耗睡眠模式
·Rdson:0.49ohm(HS+LS) @1A
·PWM调速控制
·封装:ESOP8
目前,拓尔微在IOT&智能家居及消费电子方面,还有各类DC/DC、霍尔开关、锂电保护、音频功放、AC/DC等系列产品可供选型,助力企业工程师点燃创意火花,加速智能化进程。